Manual Técnico - TourneyJS
Este documento describe la arquitectura, el proceso de análisis léxico, el funcionamiento del sistema, algoritmos clave, integración gráfica, dependencias y decisiones de diseño de TourneyJS.
1. Arquitectura del Sistema
- Frontend Web: Interfaz HTML/CSS/JS con editor de código y paneles de resultados.
- Backend JS: Procesa el archivo, realiza análisis léxico y genera reportes.
- Integración Viz.js/Graphviz: Para visualizar brackets de eliminación.
Diagrama de despliegue

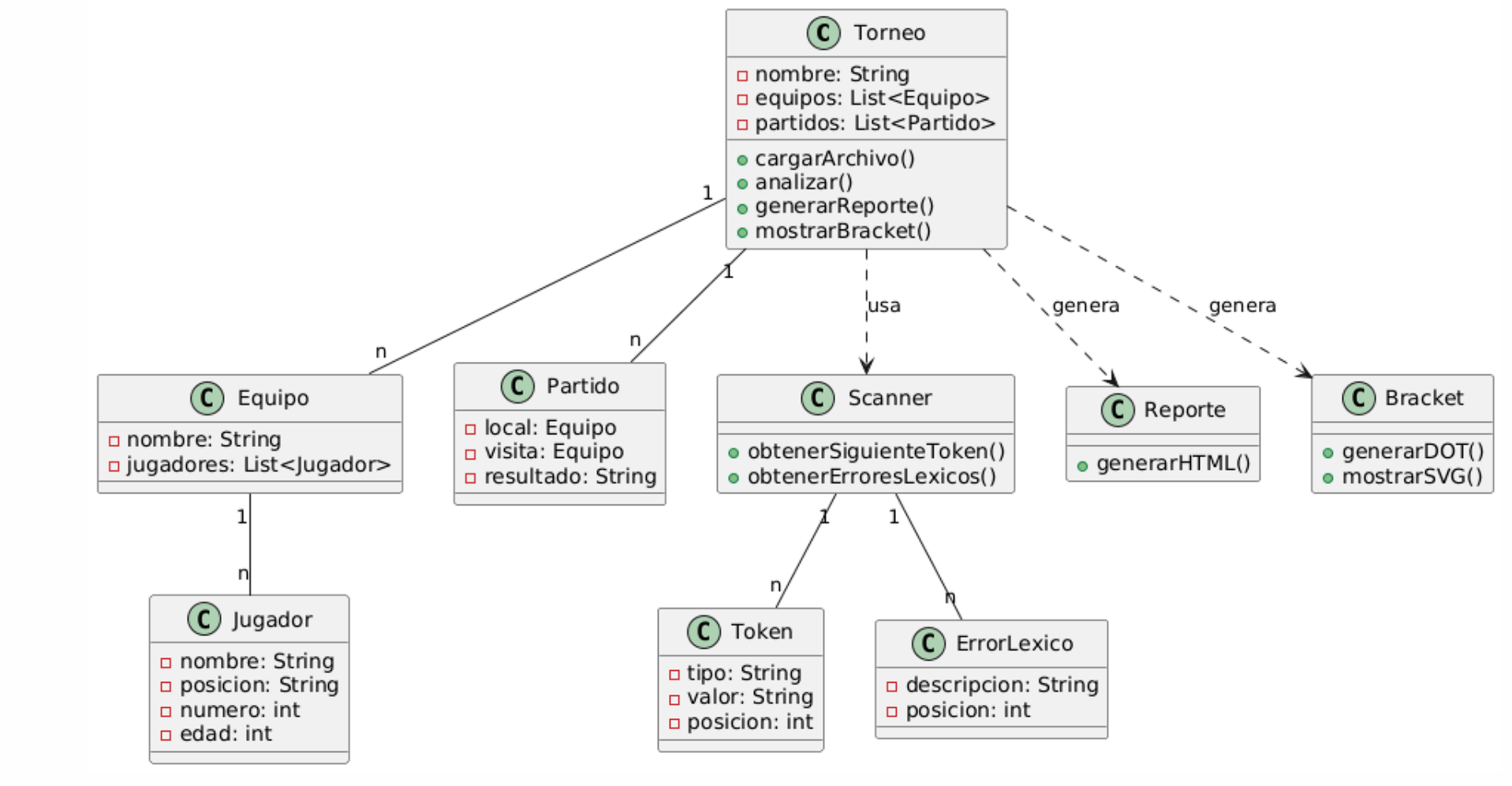
Diagrama de Clases

Diagrama de Flujo General
2. Dependencias Utilizadas
Principales dependencias y librerías:
CodeMirror: Editor de texto avanzado para mostrar y editar el archivo de entrada.
- Uso: Permite edición con resaltado de sintaxis y manejo eficiente en el navegador.
- Referencia:
<script src="https://cdnjs.cloudflare.com/ajax/libs/codemirror/5.65.2/codemirror.min.js"></script>
Viz.js: Librería para renderizar gráficos DOT/Graphviz directamente en el navegador.
- Uso: Genera el SVG del bracket de eliminación usando código DOT construido dinámicamente.
- Referencia:
<script src="https://cdn.jsdelivr.net/npm/viz.js@2.1.2/viz.js"></script>
HTML/CSS Vanilla: Para la estructura y estilos básicos de la interfaz.
JavaScript Puro: Para toda la lógica de análisis, generación de reportes y manipulación DOM.
No se utilizan frameworks ni dependencias de backend; todo el procesamiento es client-side.
3. Analizador Léxico
El corazón del sistema es el analizador léxico, implementado en Lenguaje/Scanner.js. Escanea el archivo de entrada y produce una lista de tokens y errores léxicos.
Snippet: Escaneo de tokens
1 | const escanearCodigo = () => { |
Explicación:
Este algoritmo lee el texto del editor y, usando la clase Scanner, obtiene secuencialmente los tokens hasta encontrar el final (EOF). También recoge los errores léxicos detectados.
4. Diseño del AFD
El AFD (Autómata Finito Determinista) se encarga de identificar los tokens válidos y registrar los errores. Cada estado representa una expectativa sintáctica (equipo, jugador, partido, resultado, etc.) y las transiciones dependen del tipo de carácter encontrado.
Snippet: Ejemplo de transición de estado
1 | // Ejemplo simplificado de transición en Scanner.js |
Explicación:
El método obtenerSiguienteToken inicia el proceso y delega a los distintos estados según la lógica del lenguaje definido para el torneo.
5. Extracción de Datos del Dominio
Tras el análisis léxico, se procesan los tokens para extraer la información relevante del torneo: equipos, partidos, goleadores, etc.
Snippet: Extracción de equipos y partidos
1 | const extraerDatosDominio = listaTokens => { |
Explicación:
Esta función recorre la lista de tokens y, según los patrones detectados (palabras clave y estructura), va agregando equipos, partidos y goleadores a sus respectivas colecciones.
6. Cálculo de Estadísticas Deportivas
Con los datos extraídos, se calculan las estadísticas por equipos (jugados, ganados, perdidos, goles a favor/en contra).
Snippet: Estadísticas por equipo
1 | const calcularEstadisticasEquipos = (arrayEquipos, arrayPartidos) => { |
Explicación:
Por cada partido con resultado válido, actualiza los partidos jugados, ganados, perdidos y los goles de cada equipo.
7. Generación de Reporte HTML
Los resultados se presentan en reportes HTML, generando tablas con la información relevante y permitiendo la descarga.
Snippet: Renderizado de tabla de estadísticas
1 | function renderizarTablaEstadisticasEquipos(estadisticas) { |
Explicación:
Esta función recibe el arreglo de estadísticas y retorna una tabla HTML lista para mostrar en el reporte.
8. Visualización Gráfica de Bracket
Se genera el diagrama gráfico del bracket de eliminación usando Viz.js y Graphviz, procesando la sección ELIMINACION del archivo.
Snippet: Generación y renderizado del bracket
1 | function mostrarBracket() { |
Explicación:
Genera el código DOT que describe el bracket, lo procesa con Viz.js y muestra el SVG en pantalla. Si hay error, lo reporta al usuario.
9. Interfaz Web y Navegación
- Botones para cargar archivo, analizar, generar reporte y mostrar bracket.
- Editor de código visible para modificar el archivo de entrada.
- Paneles dinámicos para mostrar tokens, errores, reportes y gráficos.
10. Decisiones de Diseño
- Separación de lógica de análisis y visualización.
- Uso de Viz.js para integración gráfica y compatibilidad web.
- Reportes en HTML para facilidad de exportación y visualización.
Contacto
Para reportar errores o sugerencias puedes hacerlos a través de los issues del repositorio:
Issues - MynorCifuentes / LFP_Proyecto1_201318644




